0% found this document useful (0 votes)
51 views19 pages

8089 Programming HSC 2025

The document provides a series of assembly language programs for the 8085 microprocessor, including operations such as adding two 8-bit numbers, reversing numbers, checking for even/odd, finding the square of a number, and calculating factorials. Each program includes an algorithm and corresponding mnemonics with comments explaining the operations. It serves as a comprehensive guide for programming various arithmetic and logical operations using the 8085 microprocessor.

Uploaded by

sagaechounde5521
Copyright
© © All Rights Reserved
We take content rights seriously. If you suspect this is your content, claim it here.
Available Formats
Download as PDF, TXT or read online on Scribd
0% found this document useful (0 votes)
51 views19 pages

8089 Programming HSC 2025

The document provides a series of assembly language programs for the 8085 microprocessor, including operations such as adding two 8-bit numbers, reversing numbers, checking for even/odd, finding the square of a number, and calculating factorials. Each program includes an algorithm and corresponding mnemonics with comments explaining the operations. It serves as a comprehensive guide for programming various arithmetic and logical operations using the 8085 microprocessor.

Uploaded by

sagaechounde5521
Copyright
© © All Rights Reserved
We take content rights seriously. If you suspect this is your content, claim it here.
Available Formats
Download as PDF, TXT or read online on Scribd
You are on page 1/ 19

8085 programming

Write an assembly language program to add two 8 bit numbers


stored at address 2050 and address 2051

Algorithm
1. Load the first number from memory location 2050 to
accumulator.
2. Move the content of accumulator to register H.
3. Load the second number from memory location 2051 to
accumulator.
4. Then add the content of register H and accumulator using
“ADD” instruction and storing result at 3050
5. The carry generated is recovered using “ADC” command and is
stored at memory location 3051

pg. 1 By Prof.Panchal Ashok S. 9673610505 | 9763610505 12th 8085 Programming


Memory
Address Mnemonics Comment

2000 LDA 2050 A<-[2050]

2003 MOV H, A H<-A

2004 LDA 2051 A<-[2051]

2007 ADD H A<-A+H

2008 MOV L, A L←A

2009 MVI A 00 A←00

200B ADC A A←A+A+carry

200C MOV H, A H←A

H→3051,
200D SHLD 3050
L→3050

2010 HLT Stop

pg. 2 By Prof.Panchal Ashok S. 9673610505 | 9763610505 12th 8085 Programming


Write an assembly language program in 8085 microprocessor
to reverse 8-bit numbers.

Assume that number to be reversed is stored at memory location


2050, and reversed number is stored at memory location 3050.
Algorithm –
1. Load content of memory location 2050 in accumulator A
2. Use RLC instruction to shift the content of A by 1 bit without
carry. Use this instruction 4 times to reverse the content of A
3. Store content of A in memory location 3050

pg. 3 By Prof.Panchal Ashok S. 9673610505 | 9763610505 12th 8085 Programming


MEMORY MNEMONICS COMMENT
ADDRESS
2000 LDA 2050 A <- M[2050]
2003 RLC Rotate content of accumulator
left by 1 bit
2004 RLC Rotate content of accumulator
left by 1 bit
2005 RLC Rotate content of accumulator
left by 1 bit
2006 RLC Rotate content of accumulator
left by 1 bit
2007 STA 3050 M[2050] <- A
200A HLT END

Write an assembly language program in 8085 microprocessor


to reverse 16 bit number.

Assume 16 bit number is stored at memory location 2050 and 2051.

Algorithm –
1. Load contents of memory location 2050 in register L and
contents of memory location 2051 in register H

pg. 4 By Prof.Panchal Ashok S. 9673610505 | 9763610505 12th 8085 Programming


2. Move contents of L in accumulator A
3. Reverse the contents of A by executing RLC instruction 4 times
4. Move the contents of A in L
5. Move the contents of H in A
6. Reverse the contents of A by executing RLC instruction 4 times
7. Move the contents of L in H
8. Move the contents of A in L
9. Store the content of L in memory location 2050 and contents
of H in memory location 2051

pg. 5 By Prof.Panchal Ashok S. 9673610505 | 9763610505 12th 8085 Programming


MEMORY
ADDRESS MNEMONICS COMMENT

2000 LHLD 2050 L <- M[2050], H <- M[2051]

2003 MOV A, L A <- L

Rotate accumulator content left by 1


2004 RLC
bit without carry

Rotate accumulator content left by 1


2005 RLC
bit without carry

Rotate accumulator content left by 1


2006 RLC
bit without carry

Rotate accumulator content left by 1


2007 RLC
bit without carry

2008 MOV L, A L <- A

2009 MOV A, H A <- H

pg. 6 By Prof.Panchal Ashok S. 9673610505 | 9763610505 12th 8085 Programming


Rotate accumulator content left by 1
200A RLC
bit without carry

Rotate accumulator content left by 1


200B RLC
bit without carry

Rotate accumulator content left by 1


200C RLC
bit without carry

Rotate accumulator content left by 1


200D RLC
bit without carry

200E MOV H, L H <- L

200F MOV L, A L <- A

2010 SHLD 2050 M[2050] <- L, M[2051] <- H

2013 HLT END

pg. 7 By Prof.Panchal Ashok S. 9673610505 | 9763610505 12th 8085 Programming


Write an assembly language program in 8085 microprocessor to
check whether the 8 bit number which is stored at memory
location 2050 is even or odd. If even, store 22 at memory location
3050 otherwise store 11 at memory location 3050.

MEMORY ADDRESS MNEMONICS COMMENT

2000 LDA 2050 A <- M[2050]

2003 ANI 01 A <- A (AND) 01

2005 JZ 200D Jump if ZF = 1

2008 MVI A 11 A <- 11

200A JMP 200F Jump to memory location

200D MVI A 22 A <- 22

200F STA 3050 M[3050] <- A

2012 HLT END

Write an assembly language program in 8085 microprocessor to


find square of 8 bit number

pg. 8 By Prof.Panchal Ashok S. 9673610505 | 9763610505 12th 8085 Programming


MEMORY ADDRESS MNEMONICS COMMENT

2000 MVI H 20 H <- 20

2002 MVI L 50 L <- 50

2004 MVI A 00 A <- 00

2006 MOV B, M B <- M

2007 ADD M A <- A + M

2008 DCR B B <- B – 01

2009 JNZ 2007 Jump if ZF = 0

200C STA 3050 M[3050] <- A

200F HLT END

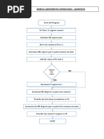
Write an assembly language program to find smallest


number between two number’s.

pg. 9 By Prof.Panchal Ashok S. 9673610505 | 9763610505 12th 8085 Programming


Algorithm –

1. Load the content from memory location

2. Move content of Accumulator into Register B

3. Load the content from Memory location

4. Compare the content of Register B

pg. 10 By Prof.Panchal Ashok S. 9673610505 | 9763610505 12th 8085 Programming


5. If carry flag is equal to 1 go to step 7

6. Move content of Register B into Accumulator

7. Store the content into Memory

8. End of program

Memory Mnemonics Use Operand Comments

2000 LDA [2500] [A]<-[2500]

2003 MOV B, A [B]<-[A]

2004 LDA 2501 [A]<-[2501]

2007 CMP B [A]<-[A]-[B]

2008 JC * [200C] jump carry

200B MOV A, B [A]<-[B]

200C STA [2502] [A]->[2502]

200F HLT STOP

pg. 11 By Prof.Panchal Ashok S. 9673610505 | 9763610505 12th 8085 Programming


Write a program to find 1’s and 2’s complement of 16-bit number
where starting address is 2000 and the number is stored
at 3000 memory address and store result
into 3002 and 3004 memory address.

Algorithm –
1. Load a 16-bit number from memory 3000 into a register pair
(H-L)
2. Move content of register L to accumulator
3. Complement content of accumulator
4. Move content of accumulator to register L
5. Move content of register H to accumulator
6. Complement content of accumulator
7. Move content of accumulator to register H
8. Store content of register pair in memory 3002
(1’s complement)

pg. 12 By Prof.Panchal Ashok S. 9673610505 | 9763610505 12th 8085 Programming


9. Increment content of register pair by 1
10. Store content of register pair in memory 3004
(2’s complement)
11. Stop

Memory Mnemonics Operands Comment

2000 LHLD [3000] [H-L] <- [3000]

2003 MOV A, L [A] <- [L]

2004 CMA [A] <- [A^]

2005 MOV L, A [L] <- [A]

2006 MOV A, H [A] <- [H]

2007 CMA [A] <- [A^]

2008 MOV H, A [H] <- [A]

2009 SHLD [3002] 1’s complement

200C INX H [H-L] <- [H-L] + 1

200D SHLD [3004] 2’s complement

2010 HLT Stop

pg. 13 By Prof.Panchal Ashok S. 9673610505 | 9763610505 12th 8085 Programming


pg. 14 By Prof.Panchal Ashok S. 9673610505 | 9763610505 12th 8085 Programming
Write a program to add 2-BCD numbers where starting address
is 2000 and the numbers is stored at 2500 and 2501 memory
addresses and store sum into 2502 and carry into 2503 memory
address.

Algorithm –
1. Load 00H in a register (for carry)
2. Load content from memory into register pair
3. Move content from L register to accumulator
4. Add content of H register with accumulator
5. Add 06H if sum is greater than 9 or Auxiliary Carry is not zero
6. If carry flag is not equal to 1, go to step 8
7. Increment carry register by 1
8. Store content of accumulator into memory
9. Move content from carry register to accumulator
10. Store content of accumulator into memory
11. Stop

pg. 15 By Prof.Panchal Ashok S. 9673610505 | 9763610505 12th 8085 Programming


Memory Mnemonics Operands Comment

2000 MVI C, 00H [C] <- 00H, carry

2002 LHLD [2500] [H-L] <- [2500]

2005 MOV A, L [A] <- [L]

2006 ADD H [A] <- [A] + [H]

2007 DAA Add 06 if sum > 9 or AC = 1

2008 JNC 200C Jump if no carry

200B INR C [C] <- [C] + 1

200C STA [2502] [A] -> [2502], sum

200F MOV A, C [A] <- [C]

2010 STA [2503] [A] -> [2503], carry

2013 HLT Stop

Write an assembly language program for calculating the factorial


of a number using 8085 microprocessor.

Algorithm –

pg. 16 By Prof.Panchal Ashok S. 9673610505 | 9763610505 12th 8085 Programming


1. Load the data into register B
2. To start multiplication set D to 01H
3. Jump to step 7
4. Decrements B to multiply previous number
5. Jump to step 3 till value of B>0
6. Take memory pointer to next location and store result
7. Load E with contents of B and clear accumulator
8. Repeatedly add contents of D to accumulator E times
9. Store accumulator content to D
10. Go to step 4

Address Label Mnemonic Comment

2000H Data Data Byte

Result of
2001H Result
factorial

Load data
2002H LXI H, 2000H from
memory

Load data to
2005H MOV B, M
B register

Set D register
2006H MVI D, 01H
with 1

pg. 17 By Prof.Panchal Ashok S. 9673610505 | 9763610505 12th 8085 Programming


Address Label Mnemonic Comment

Subroutine
2008H FACTORIAL CALL MULTIPLY call for
multiplication

200BH DCR B Decrement B

Call factorial
200CH JNZ FACTORIAL till B
becomes 0

Increment
200FH INX H
memory

Store result
2010H MOV M, D
in memory

2011H HLT Halt

Transfer
2100H MULTIPLY MOV E, B contents of B
to C

Clear
accumulator
2101H MVI A, 00H
to store
result

pg. 18 By Prof.Panchal Ashok S. 9673610505 | 9763610505 12th 8085 Programming


Address Label Mnemonic Comment

Add contents
2103H MULTIPLYLOOP ADD D
of D to A

2104H DCR E Decrement E

JNZ Repeated
2105H
MULTIPLYLOOP addition

Transfer
2108H MOV D, A contents of A
to D

Return from
2109H RET
subroutine

pg. 19 By Prof.Panchal Ashok S. 9673610505 | 9763610505 12th 8085 Programming

You might also like